首页
南岳关注
南岳要闻
部门动态
视频新闻
国内国际
南岳外宣
文化旅游
公示公告
文明实践
理论学习
图解南岳
便民服务
当前位置:
南岳新闻网
>
公告
>
正文
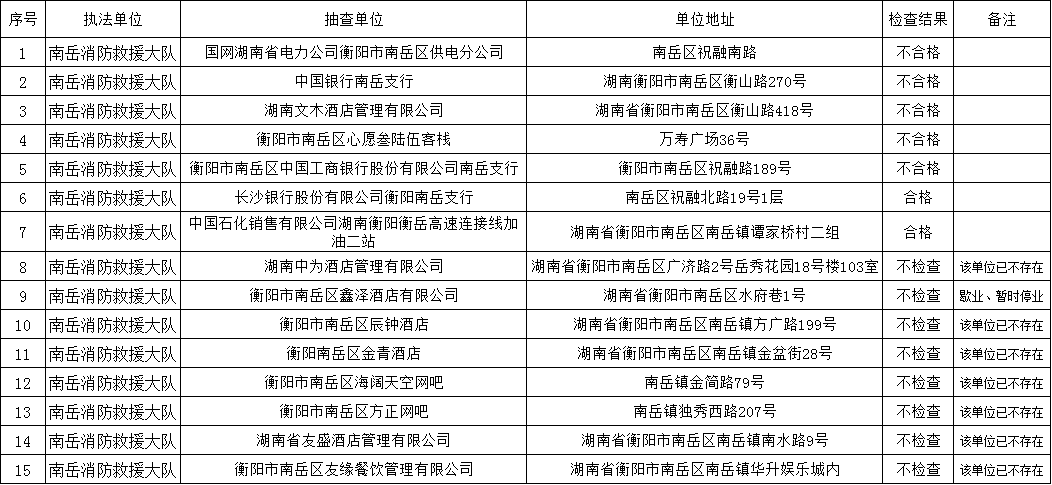
南岳区2025年9月、10月份“双随机、一公开” 消防监督抽查结果、抽查单位公示
来源:来源:南岳区消防救援大队
编辑:彭柯夫
2025-10-10 18:05:32
—分享—
2025年9月“双随机、一公开”抽查结果公示
2025年10月“双随机、一公开”抽查单位公示
来源:来源:南岳区消防救援大队
编辑:彭柯夫